The Guru Network is a forward-thinking decentralized project operating at the intersection of blockchain and AI technology. Many of its services are tailored for businesses and projects that require multi-step process automation. This guide covers everything you need to know about Guru Network and its native GURU token in 2026.
What is Guru Network?
The Guru Network is an innovative ecosystem of products and services. The network is developing an AI compute multi-chain layer for blockchain-based projects and apps looking to build or enhance AI functionality.
The expansive project was initially launched as a decentralized exchange (DEXGuru Trading Terminal) and has since evolved into an all-in-one platform (Guru Network), merging real-world business processes with artificial intelligence (AI) and blockchain technology. In 2026, the platform is a key driver in simplifying AI-focused application development and deployment.
Guru Network provides a framework for blockchain business process automation (BBPA), which facilitates app development with minimal coding requirements. This abstracts the complexity away from its users, who, in turn, can focus on creating value for their own customers.
The multi-chain AI compute layer will allow builders to natively embed orchestrated AI agents into their applications on multiple blockchains.
Why it matters: Assessing limitations in real-world business processes with AI
The Guru Network contends with a number of limitations in current AI automation offerings for business. Modern-day AI models can be used for pattern recognition, natural language processing (NLP), data analysis, and many other menial tasks. However, there are a few real-world instances that expose the chinks in the armor of AI, thereby limiting its potential in business processes.
For example, modern AI models struggle with automating processes that involve several stages. This makes it impractical to rely exclusively on such models in situations where objectives are complex.
It’s very important to have a precise problem so that you can solve a precise problem. When you’re not clear, then it’s trying to solve a problem that you don’t even know what the problem is.
Rahul Kanodia, CEO of Datamatics, on problems with AI
Furthermore, when AI is used in large-scale operations or processes that involve multiple participants, it fails to scale. This drawback can pose significant bottlenecks in fast-paced environments.
Lastly, AI systems lack confidence when interacting with real-world events and actions. This limits their potential to bridge the gap between the physical and digital realms effectively.
Guru Network aims to solve some of these issues. By seamlessly merging blockchain and AI, Guru Network super-charges efficiency and ensures that applications are crucially context-aware, optimizing performance within a decentralized framework.
Guru Network features
The Guru Network offers a suite of features that enhance the functionality and efficiency of decentralized applications (DApps). These features ensure secure, scalable, and efficient operations across various sectors.
AI-driven user flow orchestration
The Flow Orchestrator acts as the central hub and coordinates activities across the network. It defines and dispatches business processes to the BBPA Engines and sources data from the Guru Data Warehouse, Block Explorer, and trading terminal (DexGuru).
Essentially, the Guru Flow Orchestrator links AI models, on-chain processes, and off-chain data, ensuring a seamless flow of operations. This enhances efficiency and broadens the scope of DApps.
This feature provides users with a minimal code development environment and a user-friendly interface that streamlines project creation and management.
Cross-chain interoperability
Chainlink Cross-Chain Interoperability Protocol (CCIP) is a solution for transferring tokens and sending arbitrary message data to smart contracts on other blockchains. The integration of CCIP into Guru Network’s services ensures secure and efficient off-chain computations and data feeds.
This architecture allows for improvements in scalability in sectors like finance, supply chain, and automated customer interactions. Furthermore, CCIP is functional on multiple EVM-compatible blockchains, which allows the Guru Network to expand its services to even more networks.
Natively embedded AI agents into routines
Individual Agents on the Guru Network are similar to AWS Lambda functions. AWS Lambda functions are computing services that run code for applications in response to events or requests without the need to manage servers.
Individual Agents, on the other hand, subscribe to tasks, execute various operations, and interact within the Guru Network’s economic framework. The tasks that they execute can vary widely, which may include:
- Executing AI model requests
- Performing non-custodial transactions
- Calculating buy and sell signals based on trading strategies and indicators
Guru Network services
Trading terminal
As previously mentioned, DexGuru is the trading terminal of the Guru Network. It was the first service offered by the network. DexGuru is a powerhouse of features, offering value to users in multiple ways. Some included elements are:
- TradingView charts: Allows users to access charts for any token for technical analysis.
- Token profile: View stats, analytics, and full transactions derived from on-chain data for each token.
- Meta-aggregation: A mechanism that DexGuru uses to optimize trades and find the best rates.
- Limit orders: DexGuru routes limit orders through the 1inch exchange.
- Cross-chain swaps: Uses LiFi bridge to support swaps by aggregating bridges.
- Alerts and notifications: Allows you to stay abreast with price notifications.
- Multi-charts: Customize token charts in a single tab.
- Mobile app: Supports both Android and iOS.
These are just a few of the features offered by the trading terminal. Users can enjoy these and additional features that will aid them in on-chain analysis and trading.
Block Explorer
The Guru Network’s Block Explorer is essentially an Etherscan alternative for appchains. It offers some of the same features you see across standard block explorers, such as portfolio view, token balances, smart contract verification, and more.
Some of the other advanced features it includes are tracing, an ABI Execution interface, TradingView charts, APIs for developers, and integration into EVM-compatible blockchains. These include:
Data warehouse
The Data Warehouse is an on-chain data access solution that supports data-intensive applications such as analytics, AI, and machine learning (ML). It provides advanced tools for data ingestion, visualization, and real-time streaming.
With this tool, you can integrate your services with the Block Explorer, allowing for advanced data querying; utilize an AI-powered visual SQL editor; create dashboards to visualize complex data; integrate with data warehouses; use community-driven API endpoints; and more.
GURU Framework
The GURU Framework, a software development kit (SDK), is designed to streamline the development process for developing, deploying, and managing DApps. It gives users a set of tools and libraries that allow them to integrate AI into DApp development.
Some of its specific features are integration with the Flow Orchestrator, access to the BBPA engines, synchronization of smart contracts across multiple blockchain networks, an API that bridges web2 and web3, the creation and management of individual agents, and the utilization of the Shared Event Bus.
Community and engagement
Several necessary participants are involved in the Guru Network, each with a unique task that creates a cohesive system for long-term sustainability. Here’s a snapshot of the setup:
| Roles | Description |
|---|---|
| Gurus | Includes core contributors: AI processors, Compute Node Runners, and Individual Workers. |
| Individual Agents | Flexible, event-driven computational units. They respond to specific tasks issued by BBPA Engines. As integral economic units within the Guru Network, individual agents receive fees for successfully completing tasks. |
| Ecosystem Projects | These are retail and business projects that combine multiple BBPA orchestrations and data scenarios to solve specific tasks or business functions. They can also act as Gurus and have the opportunity to publish their AI Processors, GURU AI Assistants, and Individual Workers in an IAAS (infrastructure-as-a-service) Catalog. |
| Integrators | Integrators are a middle layer that provides business-to-business adoption of the Guru AI Flow Orchestrator and Framework. |
| Retail Users | Retail users use their wallets as assistants on the network. They can also take advantage of the “Compute by Earn” feature, which lets them select which Individual Agents to launch when their device or wallet is idle. |
Users’ engagement in these roles is crucial, as it creates a feedback loop that generates value throughout the entire Guru network. This value is set to be further enhanced as governance mechanisms, hackathons, developer programs, and the Guru token enrich the ecosystem —and rewards and incentive features are rolled out.
GURU token
$GURU is the native token of the Guru network. It will be used for distributing revenue among many participants in the Guru ecosystem, such as contributors and stakers. As well as being a revenue distribution tool, the token will power the extensive Guru ecosystem. GURU will be utilized to pay transaction and service fees, AI usage and compute fees, Flow orchestrator fees, and more.
Tokenomics and incentive mechanisms
Gurus and Individual Agents are primarily incentivized through two mechanisms:
- Instantiation fees from BBPM processes that are listed in the IAAS Catalog.
- Fees from providing Individual Agents as a service, and supporting network operations by offering their infrastructure for computational tasks.
Users can also lock GURU tokens to support the network and earn rewards. The token will also offer passive income activities beyond staking, including lending, borrowing, and yield farming. GURU will also be used to support bridging and interoperability services.
The total supply of GURU is set at 1,000,000,000 GURU. The initial circulating supply will be around 20-30% of total supply.
In terms of token allocation, the breakdown is as follows:
- Key contributors: 20%
- Organization treasury: 20%
- Ecosystem development: 10%
- Investors: 20%
- Advisors: 2%
- Partnership: 1%
- Early liquidity and pricing: 10%
- Marketing: 3%
- Listing on the exchange: 2%
- LBP: 10%
- Grants: 2%
Services built on Guru Network
A number of projects have already integrated Guru’s services across several diverse sectors. Clear examples are Guru’s DexGuru, Block Explorer, and Data Warehouse. However, here are a few examples of other services:
- Art Fusion Trees: Art Fusion is a platform for mixed media artists to create commissioned work for interior and exterior pieces.
- Pixelpact.ai: A platform for creating personalized art with AI. This allows you to also mint NFTs and wear your art.
- NiftNet MemeCoin (launch platform)
- RealityCraft (launch platform)
Team and advisors
Guru Network is the brainchild of Evgeny Vakhteev and Nick Sawinyh. Sawinyh has over a decade of experience in growing and developing applications in the blockchain, crypto, and web3 space. He also has experience as a product and marketing leader and formerly founded Defiprime.
Vakhteev is the current CTO of DexGuru, a trading terminal apart of the Guru Network. He has former experience as a software developer at Hulu and an even longer history as the CEO of multiple companies. Some of the other team members include:
- Gennady Omyshev – Lead designer
- Sergey V. – Databases
- Ilya Bozhko – Product designer
- Vitaly Vakhteev – Software developer
Partnerships
The DexGuru platform has raised at least $6 million in capital across two funding rounds. The first round, led by ParaFi Capital, raised $1 million. The second round amassed $5 million from familiar faces like Huobi, Wintermute, and Sandeep Nailwal and over a dozen other angel investors, companies, and firms. Some of these include:
- Impossible Finance
- Shima Capital
- Mirana Ventures
- Legos Capital
- HoneyDAO
- Nima Capital
- Incuba Alpha
- D1 Ventures
- Andromeda Capital
- Woodstock
- Daedalus
- Supernova
- Cadenza Ventures
These investments have allowed the GURU Network to expand from its humble beginnings as a simple EVM-compatible trading terminal to the expansive platform that it is in 2026.
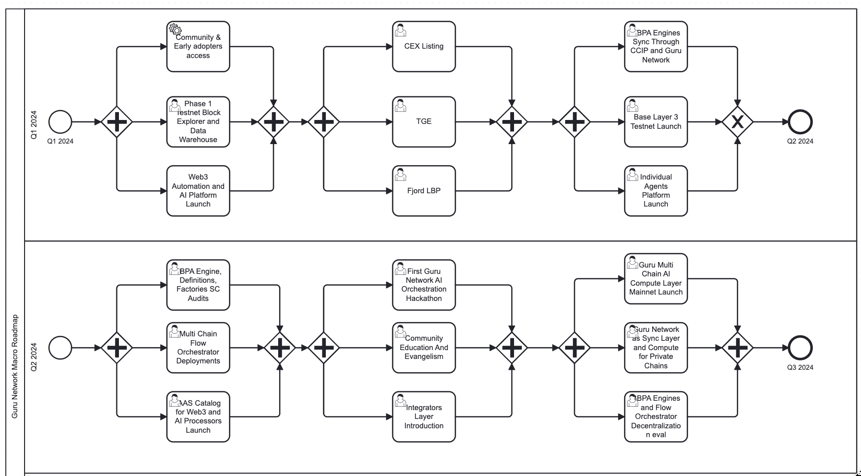
Roadmap and milestones
In the first quarter of 2024, the project focused on access to the community and early adopters, the Phase 1 testnet for the Block Explorer and Data Warehouse, and the introduction of the Web3 Automation and AI platform. Q1 to Q2 also saw the synchronization of the BBPA Engine and Chainlink’s CCIP.
This period will also see a token generation event, the implementation of the Fjord Liquidity Bootstrapping Pool, the launch of the Base Layer 3 testnet, and the launch of the Individual Agents platform. Q2 to Q3 will see the launch of hackathons and community evangelism.
Advancements in the AI compute layer will be seen in the third quarter of 2024. The Guru Network will also establish itself as a sync layer, compute for private chains, and decentralize the BBPA Engines and Flow Orchestrator.
Bringing the business world into web3
The Guru Network is a comprehensive platform that bridges the off-chain and on-chain world. It utilizes the innovations of artificial intelligence and blockchain to automate tasks and propel the business world into the future. This allows developers and founders to do what they do best and focus on creating value for their customers. Through its Guru Framework SDK, Data Warehouse, Guru Layer 3, and many other services, this expanding ecosystem offers a valuable service to businesses, projects, and developers in web3 and beyond.
Frequently asked questions
Guru Network is a platform that integrates blockchain and artificial technology. It is an ecosystem of services that automates multi-step tasks, particularly for businesses developing decentralized applications. Guru also has a layer-3 built using the Base stack.
The GURU token is the incentive layer of the Guru Network. It is sued to bootstrap many of the services on the Guru network. Users can stake, trade, yield farm, and use the token for many other actions.
There are multiple participants in the Guru ecosystem. Gurus and Individual Agents are incentivized through collecting fees from services rendered. Ecosystem projects and retail users can also earn through various means as well.





