If you’ve been seeing FalconX everywhere, you’re not alone. Institutions, whales, and serious traders are moving funds here. The exchange is built for deep liquidity, lower slippage, and institutional-level execution. No fragmented order book or unnecessary delays, just real market access for the big players. So, what is FalconX really about? Why are top traders switching? Let’s break it all down.
KEY TAKEAWAYS
➤ FalconX is built for big trades, deep liquidity, lower slippage, and institutional-grade execution.
➤ Institutions are moving funds here due to better pricing, AI-powered trading, and the CFTC-regulated tag.
➤ Retail exchanges can’t match this as FalconX involves no middlemen, no fragmented order books, and offers real market access.
What is FalconX?
FalconX is the go-to platform for institutions that actually take crypto seriously. It’s not a retail exchange. You’re not going to find meme-coin shillers or a flashy UI designed to make you FOMO into random trades.
Instead, FalconX is where hedge funds, market makers, and whales come to move serious money without getting wrecked by slippage or thin order books.
Note: While there’s no fixed per-trade minimum officially published, the expectation is that if you’re using FalconX, you’ll be trading very large volumes (often six-figure trades or higher), and will need typically >$10 million AUM (assets-under-management) to onboard.
Ultimately, FalconX gives you direct access to 94% of global crypto liquidity without needing to bounce between exchanges. If you’re a large player tired of market manipulation and shady liquidity pools, this is where you start looking at institutional-grade execution — without needing to be a hedge fund yourself.
Why is FalconX in the spotlight?
If you’ve been keeping an eye on crypto this year, you’ve probably noticed the trend of big money moving to FalconX. But why now? What’s changed?
Let’s talk about the Aave whale transactions first. Some of the biggest AAVE holders are moving huge amounts of funds over to FalconX, skipping traditional exchanges. That’s not a glitch.
On March 20, 2024, a whale who scooped up 160,710 AAVE at $89 each between June and August 2024 decided it was time to cash in.
They transferred 43,500 AAVE, worth about $7.48 million, to FalconX. This whale has been gradually selling off their stash, pocketing a cool $7.44 million in profits so far, all since October 2024.
Why FalconX?
So, why are these heavy hitters choosing FalconX? There are a few key reasons:
- Deep liquidity: FalconX aggregates liquidity from over 70 venues, covering 94% of global crypto liquidity. This means you can execute large trades without causing massive price swings.
- Institutional services: Beyond just trading, FalconX offers derivatives, financing options, and direct market access, making it a one-stop shop for sophisticated trading strategies.
- Security and compliance: With registrations like the CFTC swap dealer, FalconX provides a secure and compliant environment, which is crucial when moving substantial assets.
Seeing Aave whales flock to FalconX is a strong signal. It suggests that FalconX is trusted for handling large transactions efficiently and securely. If you are considering scaling up your trading activities or seeking a platform that caters to institutional needs, FalconX might be worth exploring.
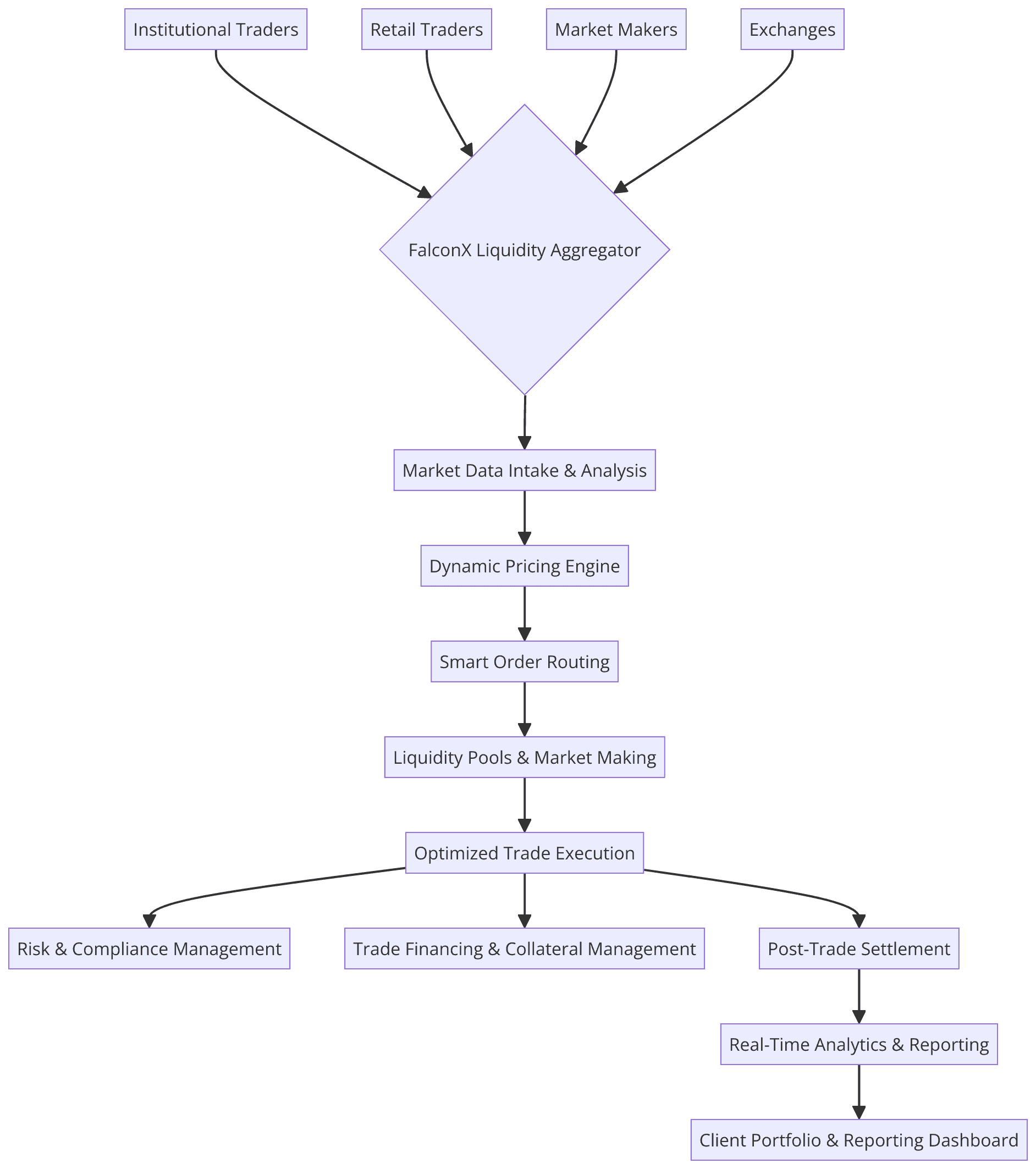
How does FalconX work?
So, we know FalconX is where the players trade. But what’s actually happening behind the scenes? How does it all work?
Most crypto exchanges make you play by their rules. You log in, place an order, and get stuck with whatever price they’re offering.
FalconX flips the script by giving you access to a network of liquidity, better trade execution, and smarter financing options. So, instead of fighting for scraps, you get the kind of trading environment that hedge funds and market makers use. Here’s how.
Liquidity that works in your favor
Ever placed a trade only to see the price slip away from you by the time it executes? That’s slippage, and it’s a killer for profitability. FalconX eliminates this problem by connecting you to 94% of global crypto liquidity, pulling from 70+ exchanges and OTC desks.
This means better pricing, without having to hop between multiple exchanges. No more getting stuck in thin order books or watching the price move against you just because your order was too big. Whether you’re buying 1 BTC or 100, you’re getting an execution price that actually makes sense.
Trade directly like an institution (no middlemen or extra costs)
Most exchanges act as middlemen. They route your orders, take a cut, and sometimes even trade against you (yes, that happens). FalconX gives you Direct Market Access (DMA), which means your trades go straight into the liquidity pool without interference.
This means:
- Faster execution: Your orders don’t get delayed or front-run.
- Lower trading costs: No unnecessary spreads, no market-making interference.
- Real price discovery: You always see the best bid and ask prices available across multiple venues.
Advanced trading & financing (more ways to maximize your capital)
Trading isn’t just about buying and selling spot assets. FalconX gives you access to institutional-grade derivatives, custom OTC trades, and structured loans.
Let’s say you want to hedge your risk. Instead of just hoping, you can use custom options to lock in profits. Want to take a bigger position without overleveraging on a retail exchange? FalconX offers structured financing that lets you borrow against your assets without getting margin called.
Quick definition: A margin call is a demand from your brokerage firm to increase the amount of equity in your account. You have to either deposit more funds or sell some assets.
Smarter execution with AI
Trading large amounts of crypto is tricky. If you place an order that’s too large, you move the market against yourself. That’s where FalconX Focal AI comes in; it predicts where liquidity is available and executes your trades in a way that minimizes impact.
That means:
- No more getting front-run: AI execution helps your orders get filled at the best price.
- More efficient large trades: If you’re scaling up, this is a game-changer.
- Data-packed trading insights: So you’re not flying blind when making decisions.
Besides all of the above, FalconX looks legitimate, offers actual security to your assets, and is regulated.
Did you know? FalconX is one of the few crypto trading platforms registered with the Commodity Futures Trading Commission (CFTC) as a swap dealer. It means FalconX operates under strict U.S. financial regulations, ensuring transparency, fair dealing, and compliance with anti-manipulation laws. Institutions trust it because it plays by the book.
Why this matters
If you trade big, you need liquidity. No slippage or price jumps mid-order. In short, FalconX delivers.
Retail exchanges come with thin order books, delays, and market makers playing against you. You feel it every time you place a large order. With FalconX, you trade direct. You get institutional-grade execution, no middlemen — just real market access.
That’s why the big players are moving here at pace. Hedge funds, whales, and market makers all know what’s up.
FalconX vs. other institutional crypto platforms
When it comes to institutional crypto trading, selecting the right platform is crucial. Here’s how FalconX compares to other major players in the industry:
| Feature | FalconX | Binance Institutional | Coinbase Prime | Kraken OTC |
| Liquidity access | Aggregates liquidity from over 70 venues, covering 94% of global crypto liquidity. | Primarily relies on Binance’s internal order books, limiting external liquidity access. | Combines Coinbase’s exchange liquidity with select OTC desks. | Offers OTC services with access to Kraken’s exchange liquidity and external partners. |
| Order execution | Provides Direct Market Access (DMA) with AI-driven trade optimization through Focal AI. | Utilizes standard order execution. | Offers OTC execution without AI-driven optimizations. | Executes OTC trades manually without AI assistance. |
| Derivatives & structured credit | Offers advanced derivatives and tokenized structured credit facilities. | Provides standard futures and options trading. | Limited derivatives offerings with basic credit facilities. | Offers standard OTC derivatives without structured credit options. |
| Slippage & pricing | Minimizes slippage due to deep aggregated liquidity and AI-optimized execution. | Slippage varies based on internal order book depth. | Potential for higher slippage due to limited liquidity sources. | Slippage depends on available counterparties and market conditions. |
| Security & regulation | Registered as a CFTC swap dealer with an insured custody framework. | Not registered as a CFTC swap dealer; adheres to regional regulations. | Complies with U.S. regulations but lacks CFTC swap dealer registration. | Operates under various jurisdictions without CFTC swap dealer status. |
FalconX developments to track
FalconX is expanding at pace. Its recent acquisition of Arbelos Markets is a big step in building a stronger derivatives trading arm. It means you get more advanced options and hedging strategies without relying on retail-focused platforms.
Beyond that, FalconX is bringing AI into the mix with Focal AI, an analytics tool that helps you execute trades smarter and with less market impact. When you’re moving serious volume, getting the best price without slippage can make all the difference.
And then there’s FalconX stepping into traditional finance. It recently executed the first CME Group SOL futures block trade, making it clear that institutions see Solana as a legitimate asset. If the big players are trading it, maybe you should be watching, too.
FalconX is also expanding into staking, first by adding Bittensor custody and staking, and now Avail staking, giving you more ways to earn a yield on idle assets. If passive income is part of your strategy, this opens up institutional-level opportunities beyond basic DeFi staking.
Miners haven’t been left out, either. FalconX’s new auto-liquidation feature means if you mine BTC, you can instantly convert it to cash without manually selling; no delays, no extra steps, just seamless liquidity.
On top of all that, FalconX has become the primary liquidity provider for Xapo Bank, meaning you now have an institutional-level gateway for high-volume Bitcoin transactions.
Should you try FalconX?
If you trade serious volume or need institutional-level execution, then FalconX is worth considering. It’s not the platform for you if you’re just starting out or if you only have small amounts of capital to play with. It’s built for whales, market makers, hedge funds, and pro traders who want deep liquidity, low slippage, and access to structured products that standard exchanges don’t offer.
However, even if you’re not an institution, FalconX still gives you an edge. If you’re tired of exchange bottlenecks, price manipulation, and limited liquidity (and have upwards of six figures to play with) this is where you can level up and start trading like the professionals.
Disclaimer: This article is for informational purposes only and should not be considered investment advice. Always do your own research (DYOR). Crypto is a highly volatile asset and you can lose money.





