A recent Solana (SOL) meme coin pre-sale turned sour for investors, leading to a price crash and highlighting ongoing concerns about project security.
Over the past few weeks, Solana has seen a surge in the popularity of various meme coins. While some of these projects have generated impressive returns for investors and traders, others have raised concerns within the crypto community.
Meme Coins: Boon or Burden for Solana?
In late March, a crypto influencer, Machi Big Brother, launched a meme coin project called Boba Oppa (BOBAOPPA). He attempted to raise funds for his project, which he affectionately refers to as “his son”.
To participate, Machi set a minimum transfer amount of 1 SOL. The Boba Oppa project was successful in raising more than $40 million in SOL.
However, some members of the crypto community have expressed concerns regarding the transparency of the project’s fund allocations. This concern, followed by a near-50% price drop for BOBAOPPA on March 31, 2024, ignited the crypto community rage. These sentiments further heightened anxieties about the trustworthiness of certain meme coin projects within the Solana ecosystem.
Adding to the skepticism, Solareum, a Solana-based Telegram trading app, shut down after being linked to a wallet-draining exploit. The exploit resulted in an estimated loss of $523,000 in SOL from over 300 wallets.
“We at Solareum team can clarify that we do not steal money. But a lot of SOLAR users wallet got drained , but this is a part widespread exploit that’s happening to other bot projects/Dapp as well,” the Solareum team stated.
Read more: 13 Best Solana Meme Coins to Watch in 2024
This security breach initially cast suspicion on the popular Telegram trading bot, BONKbot. However, further investigations absolved BONKbot from blame. The BONK team clarified that affected users likely shared their private keys with other apps, leading to the exploit.
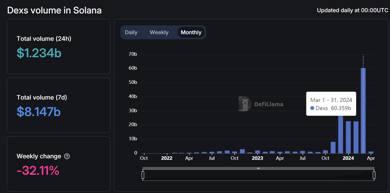
Despite the recent setbacks, the meme coin trend has undeniably bolstered trading volume on Solana’s decentralized exchanges (DEXs). Data from DeFiLlama reveals that Solana’s DEXs reached a cumulative volume of $60.35 billion in March 2024. This number is surpassing its all-time high from December 2023.
Orca and Raydium, two of the leading DEXs on the Solana network, have shown remarkable performance amidst the meme coin frenzy. Orca led the charge with a volume of $3.50 billion over the past week and $484.17 million in the last 24 hours.
Although Raydium has seen a dip in popularity compared to Orca, it still boasts the highest total value locked (TVL) at $659.3 million.





