According to ARK Invest and Unchained, quantum computing is unlikely to arrive as a sudden “Q-day” event. Instead, they suggest it will emerge through gradual technological progress, giving both the market and the Bitcoin (BTC) network time to prepare and adapt before any real danger materializes.
In a recently released white paper, both firms outlined a five-stage framework that tracks quantum computing’s progression from commercial utility to eventual cryptographic relevance.
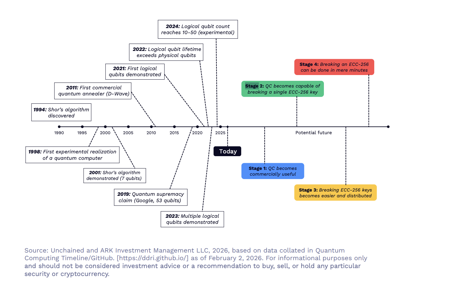
5-Stage Framework Maps Quantum Development Timeline
The white paper by Dhruv Bansal (Unchained CSO), Tom Honzik (Unchained Director of Custody Research), and David Puell (Trading Analyst and Associate Portfolio Manager at ARK Invest) provides a systematic way to assess quantum threats.
The framework begins at Stage 0. Here, quantum computers exist but lack any commercial utility. This is roughly where the technology sits today, according to the white paper.
“Today’s systems operate in the so-called “NISQ era”—roughly 100 logical qubits and circuit depths in the hundreds—both well below the thresholds necessary to break Bitcoin’s elliptic curve cryptography (ECC). To do so would require at least 2,330 logical qubits and tens of millions to billions of quantum gates,” the authors wrote.
At Stage 1, quantum systems become commercially useful for specific industries such as chemistry and materials science. Stage 2 marks a shift. At this point, quantum technology can break weak keys or deprecated cryptosystems.
“Before an advanced CRQC exists that can break the strong 256-bit ECC used by Bitcoin, a simpler CRQC will exist that can break weaker cryptosystems—those using shorter keys or buggy implementations, for example. As a result, CRQCs attacks are likely to begin on the most vulnerable systems, steadily working their way toward stronger systems like Bitcoin,” the paper added.
Follow us on X to get the latest news as it happens
Stage 3 represents the first real risk to Bitcoin. Quantum computers at this level could, in theory, break ECC, the algorithm that protects Bitcoin’s private keys. However, the process would still take considerable time.
“Broadly speaking, bitcoin deposits created before 2011 tend to be quantum vulnerable—given the address type widely used at the time, P2PK—while more recent systems tend to be quantum-resistant.22 The good news is that bitcoin holders can use quantum-resistant addresses across a broad range of wallets and custodians.”
Finally, Stage 4 is the critical threshold. At this point, a quantum machine could break a private key faster than Bitcoin’s 10-minute block time. According to the report,
“Inaction at the protocol level during Stage 4 would threaten Bitcoin as a useful monetary system in quite serious ways—an existential threat to the protocol. For Bitcoin to operate as a functioning currency, it must support entirely quantum-safe addresses before quantum computing develops to Stage 4.”
ARK Invest and Unchained noted that proposals for quantum-safe Bitcoin addresses already exist, and the stakeholders invested in the network have strong incentives to implement protective measures if needed.
They also highlighted that progress in post-quantum cryptography (PQC) currently outpaces advances toward building cryptographically relevant quantum computers (CRQCs) capable of breaking Bitcoin’s encryption.
The authors argued that while quantum computing presents a long-term risk, it does not pose an immediate threat. As the technology evolves, they said the Bitcoin community should continue researching and preparing strategies to safeguard the network.
Subscribe to our YouTube channel to watch leaders and journalists provide expert insights
Three Scenarios for Bitcoin’s Quantum Future
Meanwhile, the report also presented three possible timelines for how this threat could materialize. In the pessimistic scenario, a sudden and unexpected quantum breakthrough catches the Bitcoin community off guard.
While disruptive, the authors argue that Bitcoin would survive because multiple PQC proposals already exist and could be deployed under pressure.
The optimistic scenario assumes quantum computing stalls due to barriers. In this case, Bitcoin would have ample time to research, test, and implement quantum-resistant upgrades.
The balanced scenario, which aligns with mainstream, institutional predictions, projects that quantum computers will reach Stage 3 in 10–20 years.
“In our view, within 10-20 years the PQC research community will make enough progress on algorithms to give the Bitcoin developer community time to adapt and optimize them for the Bitcoin blockchain, virtual machine, and ecosystem of tools, devices, and companies,” the paper noted.
Thus, the report’s conclusion stays consistent: Bitcoin is not at risk today. The quantum computing conversation has gained attention following recent progress. Yet the gap between current capabilities and the power needed to crack Bitcoin remains vast for now.





